近期,国产亚洲精品美女久久久理学院材料生物学研究所李江研究员联合上海交通大学樊春海院士、吴际教授团队,研发了一种可编程调控硬度的DNA水凝胶,将其用作人工三维细胞外基质,实现了对雌性生殖干细胞“静息-激活”状态的可控转换。并且,这种DNA水凝胶包裹的雌性生殖干细胞保留了发育为健康后代的能力。该研究成果近期发表在Cell系列期刊《细胞·生物材料》(Cell Biomaterials)上。

图1. 可编程DNA水凝胶封装干细胞调控细胞命运
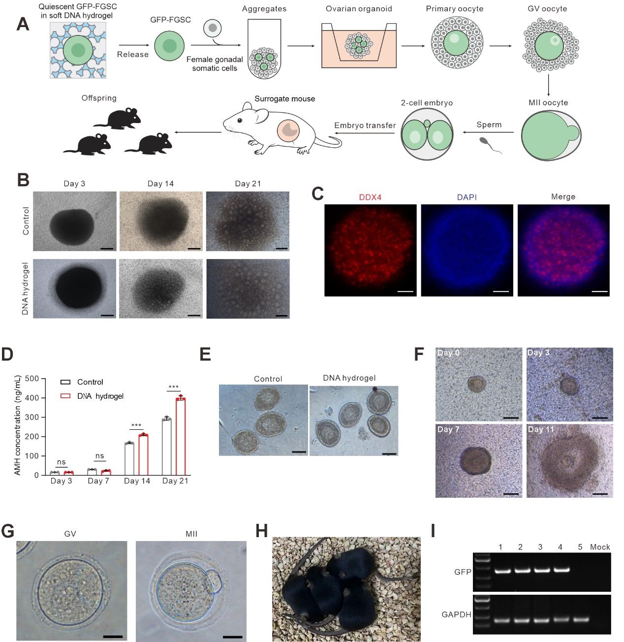
本世纪初,雌性生殖干细胞(FGSCs)的发现挑战了雌性哺乳动物出生后卵巢中不再产生新生卵细胞的传统认知。吴际教授团队首次在成年小鼠卵巢中成功分离并鉴定了具有自我更新能力和分化潜能的FGSCs(Nat. Cell Biol. 2009, 11, 631.)。这一突破性发现不仅为再生医学提供了新的细胞来源,更在卵巢早衰治疗、生育力保存等领域展现出广阔应用前景。然而,如何实现FGSCs"静息-激活"状态的精准调控仍面临重大挑战:传统二维培养体系因缺乏天然细胞外基质的力学微环境,易诱导干细胞发生表型漂移和分化潜能衰减。虽然Matrigel等动物源性基质能部分模拟三维微环境,但其成分的高度异质性、显著的批次间差异以及潜在的免疫原性和伦理问题,严重制约了机制研究的深入解析。这些技术瓶颈凸显了开发成分明确、力学特性可调的仿生培养系统的迫切需求。
为了解决这些问题,研究人员开发了一种可编程硬度的DNA水凝胶作为人工三维细胞外基质,调控FGSCs命运。研究人员设计了一种基于杂交链式反应的等温分层水凝胶自组装体系,通过调节反应中成核剂与单体的比例,实现了DNA水凝胶储存模量(硬度)在百帕到千帕范围内的调控。并且,这种调控几乎不影响水凝胶中的DNA总浓度、化学组分和应力松弛速率等参数,为解耦研究细胞外基质硬度因素对干细胞的影响提供了可能。他们的研究发现,通过调节DNA水凝胶硬度可以有效地控制FGSC的命运。在较硬的凝胶中FGSCs呈现伸展和增殖状态,在较软的凝胶中保持可逆的静息状态。更重要的是,由软DNA水凝胶包裹后的静息FGSCs在被释放之后可以激活,进一步发育为功能性卵母细胞、胚胎、并产生健康的小鼠后代,证明FGSCs的干性与增殖发育能力在DNA水凝胶中得到了无损保存。总之,具有可定制硬度的DNA水凝胶代表了FGSCs体外工程的新工具,它在促进生殖和再生医学方面具有广阔前景。

图2.由DNA水凝胶封装的小鼠雌性生殖干细胞发育产生后代
本研究得到了国家重点研发计划、国家自然科学基金、新基石科学基金、上海交通大学2030计划等项目的资助。
论文链接:https://www.cell.com/cell-biomaterials/fulltext/S3050-5623(25)00135-7